欢迎来到长江船运网!
打造中国最大开放船运信息平台
引领水运行业未来
联系热线:
14755166688
菜单
下载手机APP
首页
水运货源
船源信息
船舶交易
物资商贸
航运专线
招聘求职
水运新闻
定位找船
公司档案
港口码头
潮汐数据
热门船货
快速发布
船源发布
货源发布
船舶入档
船舶交易
物资商贸
航运专线
港口码头
公司档案
招聘
求职
当前位置:
长江船运网
>
水运新闻
>
行业动态
> 正文
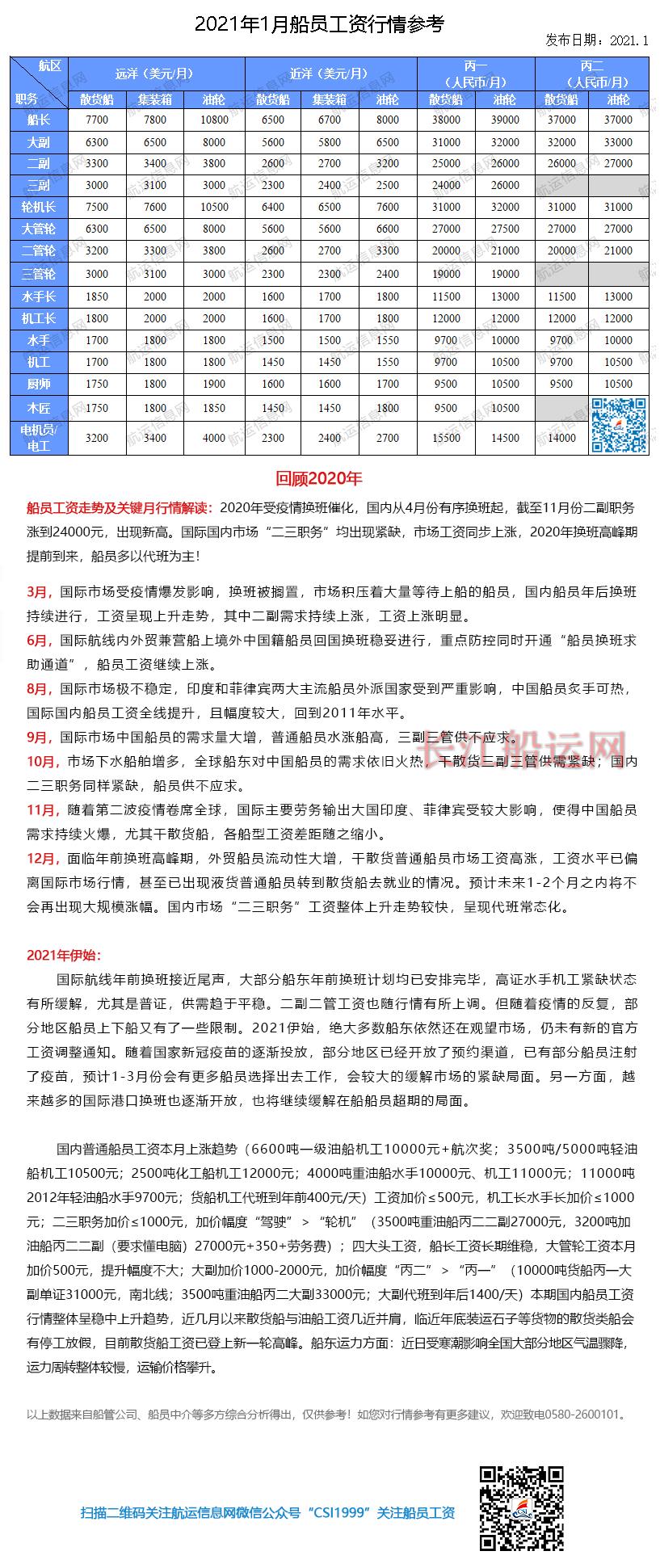
2021年1月份船员工资行情参考
发布时间:2021-01-11
分享是一种美徳,欢迎转发给需要的人!
长江船运网www.cjcyw.com
微信公众号:cjcyw6
客服微信:14755166688