“瞒天过海”?不存在天海防务10年利润付之东流
2018年内脱手3次均失败,天海防务(300008)实控人刘楠应是很惆怅。

16日,天海防务发布公告称:受让方万胜实业控股(深圳)有限公司(下称:万胜实业)未在《股份转让协议》签署后5个工作日内支付3,000万元的履约保证金,公司控股股东刘楠先生及其一致行动人上海佳船企业发展有限公司(下称:佳船企业)决定终止与万胜实业于2018年9月7日签署的《股份转让协议》及《表决权委托协议》;这意味着第3次控制权转让打了水漂。

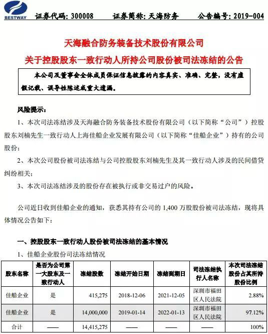
与以上公告一起发出的,还有控股股东刘楠的一致行动人佳船企业持有上市公司所有公司股份被冻结的消息。据公告,2018年1月4日,佳船企业向深圳市创东方长腾投资企业(有限合伙)借款人民币4,500万元。截至目前,上述借款已到期,刘楠及佳船企业判断,股份被冻结的原因与其涉及的民间借贷纠纷相关。且此次司法冻结涉及的股份存在被执行或非交易过户的风险。为此,创业板管理部火速下发了问询函要求其说明相关具体情况。

值得一提的是更早时候,公司实控人刘楠所持的公司全部股份也皆被轮候冻结,至于冻结原因,公告称尚不明确。这背后是什么剧情?控股股东全部股份遭冻结,却毫无头绪和态度,投资者不是一脸懵?但让人发懵,信息不透明似乎是天海防务的“一贯作风”。
回顾天海防务2018年来,共收到深交所10余份监管函和关注函。尤其在2018年12月4日,公司和相关当事人因在合同履行出现逾期付款、延期交货等重大不确定性时,未及时以临时报告方式进行披露、隐瞒关联交易等行为被深交所给予通报批评处分。
除此之外,天海防务的财务状况更是“不清不楚”,疑点重重。
首先是大量最终沦为泡影(公司坏账)的关联交易。
2015年,全资子公司上海佳船机械设备进出口有限公司(简称:佳船进出口)与美克斯海洋工程设备股份有限公司(简称:美克斯)、江苏大津重工有限公司(简称:大津重工)签订了《多功能工作船建造合同(1艘)(船号DJHC8008)》与《多功能工作船建造合同(1艘)(船号DJHC8009)》两份合同,合同总金额1.16亿美元。
而2017年10月,该项交易夭折。天海防务发现美克斯海工的母公司发生重大财务和债务危机,美克斯海工已经无法继续支付两份船舶建造合同项下的剩余款项。
无奈之下,天海防务于2017年11月22日和大津重工作为联合卖方与H&C签订了转售协议,协议约定将两艘船转售给H&C。佳船进出口于2018年4月和9月分别将两艘船正式交付给H&C。
但是有意思的是,2017年9月之前,刘楠是H&C的实际控制人。交易完成后刘楠就转让了H&C全部股权,但天海防务与H&C已经构成实质性关联关系。天海防务在签订协议时却自动“屏蔽”了这层关系。
然而,此事并没有轻易结束。天海防务于2018年10月29日公告,公司管理层判断H&C无法按合同约定期限全额支付DJHC8008船款。因此,对该项目计提了坏账准备。同时,DJHC8009船面临同样的市场环境和客户,因此公司使用同样的方法对该项目计提了坏账准备。合计计提1.72亿元坏账准备。
此外,天海防务2015年和2016年的前5大客户之一上海长海船务有限公司也是天海防务关联公司。该公司成立于2014年5月5日,在2014年8月就与天海防务全资子公司佳豪科技签订了2.4亿元合同,可谓“豪气”。
再来,是重大合同变更信息不披露或延迟披露。
早在2017年8月8日,英国伦敦海事仲裁委员会就做出仲裁,裁定解除全资子公司上海佳船机械设备进出口有限公司、江苏大津重工有限公司与Centaur Marine Limited于2014年签订的5600万美元的船舶建造合同。而天海防务却直到2018年10月19日才披露相关事件,整整隐瞒了一年。
当然以上这些行为,自然引来深交所一次又一次的关注。其“信任值”也是一跌再跌。二级市场股价更是一路“下挫”,跌跌不休,目前已跌至3元以下。
值得一提的是,天海防务于2018年10月29日对财务进行了“大清洗”。当日公告计提大额资产减值准备,包括H&C相关合同等一次性计提减值损失13.35亿元。因此,公司2018年前三季度净利润下降至亏损13.25亿元,上市10年来公司的留存利润也随之付之东流。
上市公司不顺和亏损是常事,但刻意隐瞒不顺和频繁关联交易则已是失格。企图“瞒天过海”,一旦败露,则注定“失去民心”,这样的上市企业又能走多远?